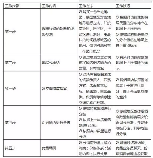
一煙酒店的調研

名煙名酒店調研需要獲取的數據信息:名煙名酒店的數量、分布情況、特征、等級、競品的活動情況。
二煙酒店的進店

三煙酒店的管理
01終端日常拜訪

有效的進行終端拜訪會增進與終端的客情,及時掌握競品與本品市場動向,及時制定和調整市場政策。
02業務人員拜訪說辭

03產品陳列

04終端物流和價格的管控
1、從訂單開始對每個店面建立起庫存管理檔案,每一次訂單所進入的貨物及時錄入補充。發生了實際銷量及時修訂檔案資料。加強對店方的教育,抑制店方倒貨思想和竄貨思想。
2、 嚴格執行公司統一的調價政策,及時關注終端異常情況的發生(銷量反常的增加及時),及時跟蹤產品去向。
05終端促銷
1、對于有資源的單體店面:為了開發消費市場,可以一定額度的承擔市場開發費用,實行方案制(比如:支持舉辦一些品鑒活動),并嚴格方案執行的過程監控。
2、 對于核心終端(連鎖店面)的動銷激勵:合理的本品動銷提成,堅持梯度執行,合理分配促銷資源
3、 對于消費者的促銷:結合區域實際,推出一些有特色的促銷活動。同時,活動設計的過程中盡量讓消費者長期消費本品。
06終端庫存管理
安全庫存的比例一般為周期銷售量的1.5倍。發生動銷后及時催促終端補貨,以免終端缺貨影響本品銷售。
07客戶信用管理
根據客戶的信用情況制定客戶的信用檔案,設定相應的催款日期和信用額度。但盡量實行先款后貨或者現款現貨。
08名煙名酒店客情關系的維護與管理
從市場調研那一刻起,貫穿這個業務工作的展開,公司和個人與店方的客情關系也隨之發展。并且隨著合作的深入客情也要求升級。客情公關技巧同餐飲部分,總體來講名煙名酒渠道的客情關系比餐飲渠道簡單。但是名煙名酒渠道也有其特殊性:
首先,客情人員數量小于餐飲渠道;
其次,名煙名酒渠道客情很關鍵,每個人都是重點(特別是私人店面店員都是老板的親戚或者親屬);
第三, 名煙名酒的老板多為利益驅動型,客情把握難度較大。
09客情關系處理的方法
1、 重視店內每一個人員,明確店內人員與老板關系,并建立相應的個人檔案。
2、 幫助老板解決問題,成為客戶的朋友,為店方的經營顧問。
3、 要做到“勤”。適當的時候多做一些小工作。比如:清理本品貨柜等。
